学校各单位:
根据省科技厅奖励办《关于做好2020年度国家科技奖励提名工作的通知》的要求,我校现开展相关提名项目的推荐工作。
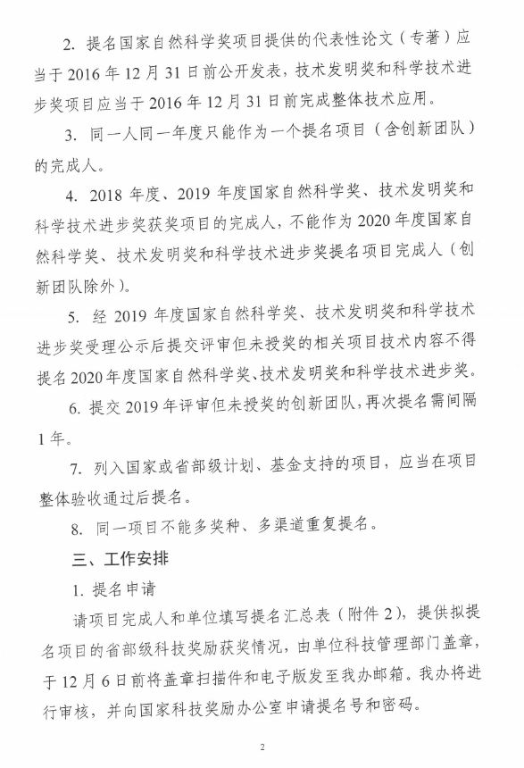
一、通知原文




二、申报注意事项
请有申报2020年度国家科技奖意向的老师,详阅通知原文,按通知要求准备好相关材料,并按以下时间节点提交相关材料。
1. 12月5日下午下班前将附件2《国家科学技术奖提名汇总表》发送至科技处指定邮箱,用于申请提名项目网络填报的账号和密码。
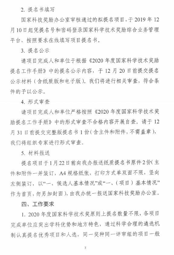
2. 12月19日下午下班前按照《2020年度国家科学技术奖励提名工作手册》中的提名公示内容,将提名公示材料电子版发送至科技处指定邮箱,纸质版交至学校崇德楼1107室,用于省科技厅奖励办进行公示。
3. 12月30日下午下班前提交完整版提名书1份(含主件和附件),用于省科技厅奖励办形式审查。
4. 1月21日前上交纸质版提名书原件3份(主件和附件一并装订,A4规格纸张,打印方式单双面不限,竖向左侧装订,以“一、候选人基本情况”或“一、(项目)基本情况”作为首页,勿另加封面)。学校审核通过后,由科技处统一报送至省科技厅奖励办。
三、校内联系人及联系方式
联 系 人: 陈 伟
联系电话:(0731)85623219
电子邮箱:znlkjc@163.com
附件:1. 国科奖字〔2019〕38号关于2020年度国家科学技术奖提名工作的通知
2. 国家科学技术奖提名汇总表
科学技术处
2019年12月2日